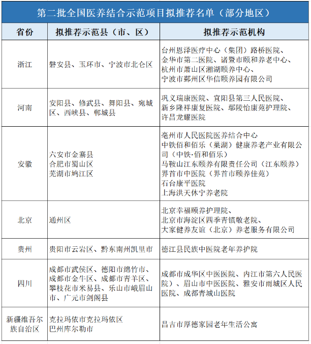
近期,北京、河南、安徽、贵州、新疆、四川等多地已发布第二批全国医养结合示范项目拟推荐名单
据不完全统计,目前已有20余家医疗机构入选推荐名单。

多省发布全国医养结合

示范项目拟推荐名单

3月30日,河南省卫生健康委发布《关于第二批全国医养结合示范项目拟推荐名单的公示》,拟向国家卫生健康委推荐第二批全国医养结合示范县(市、区)6个,示范机构5个。
根据公示,河南省拟推荐安阳县、修武县、舞阳县、宛城区、西峡县、郸城县为全国医养结合示范县(市、区)推荐名单;巩义瑞康医院、宜阳县第三人民医院、新乡隆祥康复医院、鄢陵怡康苑护理院、许昌龙耀医院为全国医养结合示范机构推荐名单。
3月27日,浙江省卫生健康委发布《关于第二批全国医养结合示范项目拟推荐名单的公示》。
根据公示,浙江拟推荐磐安县、玉环市、宁波市北仑区为全国医养结合示范县(市、区)候选单位;台州恩泽医疗中心(集团)路桥医院、金华市第二医院、诸暨市颐和养老中心、杭州市萧山区湘湖颐养中心、宁波市鄞州区华信颐养园有限公司为全国医养结合示范机构候选单位。公示时间为2026年3月27日至2026年4月2日。
近期以来,北京、安徽、贵州、新疆、四川等多地也相继发布第二批全国医养结合示范项目拟推荐名单。据不完全统计,目前已有20余家医疗机构入选名单。
图片
根据国家卫生健康委统一部署,该批次评选包括‌示范县(市、区)‌和‌示范机构‌两类,每省推荐数量不同。
最终名单需待国家卫生健康委正式命名后生效,预计2026年下半年公布。

大批公立医院将转型

放眼全国,越来越多的公立医院,特别是二级及以下医院,正将触角伸向养老领域。这一趋势背后,既有需求升级的推动,也有政策的指引。
数据显示,截至2025年底,我国60岁及以上老年人口达3.2亿人,预计到2035年,这一群体数量将超4亿人。
随着我国人口老龄化程度不断加深,失能、半失能及高龄老人的医疗护理需求激增。
市场预测显示,中国医养结合服务市场规模从2019年的1356亿元增长至2024年的2638亿元,五年间复合年增长率达14.2%。展望未来,预计到2034年将达到6951亿元。
然而,传统的养老机构“看病难”,而大型医院“压床”现象,浪费了紧缺的医疗资源。在此背景下,国家积极引导支持部分二级及以下医疗卫生机构转型为康复医院、护理院,引导支持县区级医疗卫生机构延伸开展医养结合服务。
国家卫生健康委印发的《医养结合示范项目工作方案(2025 年版)》中明确提到,要创建一批全国医养结合示范县(市、区)和全国医养结合示范机构。示范项目每2年开展一次评估,每次命名示范县(市、区)、示范机构各100个左右,2030年完成创建工作。
今年1月,国家卫生健康委等五部门再次联合发布《关于开展医养结合促进行动的通知》,提出将开展为期3年的医养结合促进行动。到2027年底,基本实现医养结合服务县域全覆盖。
今年的《政府工作报告》也提出发展医养结合服务,要求有机整合医疗卫生与照护资源,系统集成综合服务体系,破除医疗机构与养老机构之间的壁垒,实现供需精准适配。
地方层面也在积极部署推进医养结合建设工作。
山东明确,到2026年底,以县为单位,两证齐全医养结合机构数量普遍达到5家以上,全省机构数量达到1100家以上;全省建立100家以上达到标准规范的智慧养老院
据“扬州发布”消息,到2026年底前,扬州市将累计建成不少于10家医康养护综合服务中心,实现所有县(市、区)医康养护综合服务中心全覆盖。
上海市长宁区提出,2026年将新增100张认知障碍床位,持续推进智慧养老院和“养老院+互联网医院”建设,打造1家区级综合示范性养老服务机构,新建20个家门口养老服务站,持续推动居家适老化改造和家庭照护床位扩面提质,支持培育家庭照护床位、助浴、出行、陪诊、“物业+养老”等多元服务新业态。
在此过程中,将有大批医疗机构向医养结合转型。

点赞(0)

评论列表 共有 0 条评论

暂无评论

微信公众账号

微信扫一扫加关注

发表
评论
返回
顶部