然而,这口看似完美的不粘锅背后,却潜伏着一位隐形的“搅局者”——它的“灵魂”涂层聚四氟乙烯(PTFE)。这种合成塑料不仅可能在日常烹饪中被摩擦释放为微小颗粒,悄无声息地进入人体,还几乎无法被代谢排出,从而在体内长期累积,对健康造成潜在的化学危害。PTFE因其优异的耐温性能,被广泛用于不粘锅、医疗器械以及食品加工等领域,甚至被称为“永不降解的化学物质”。
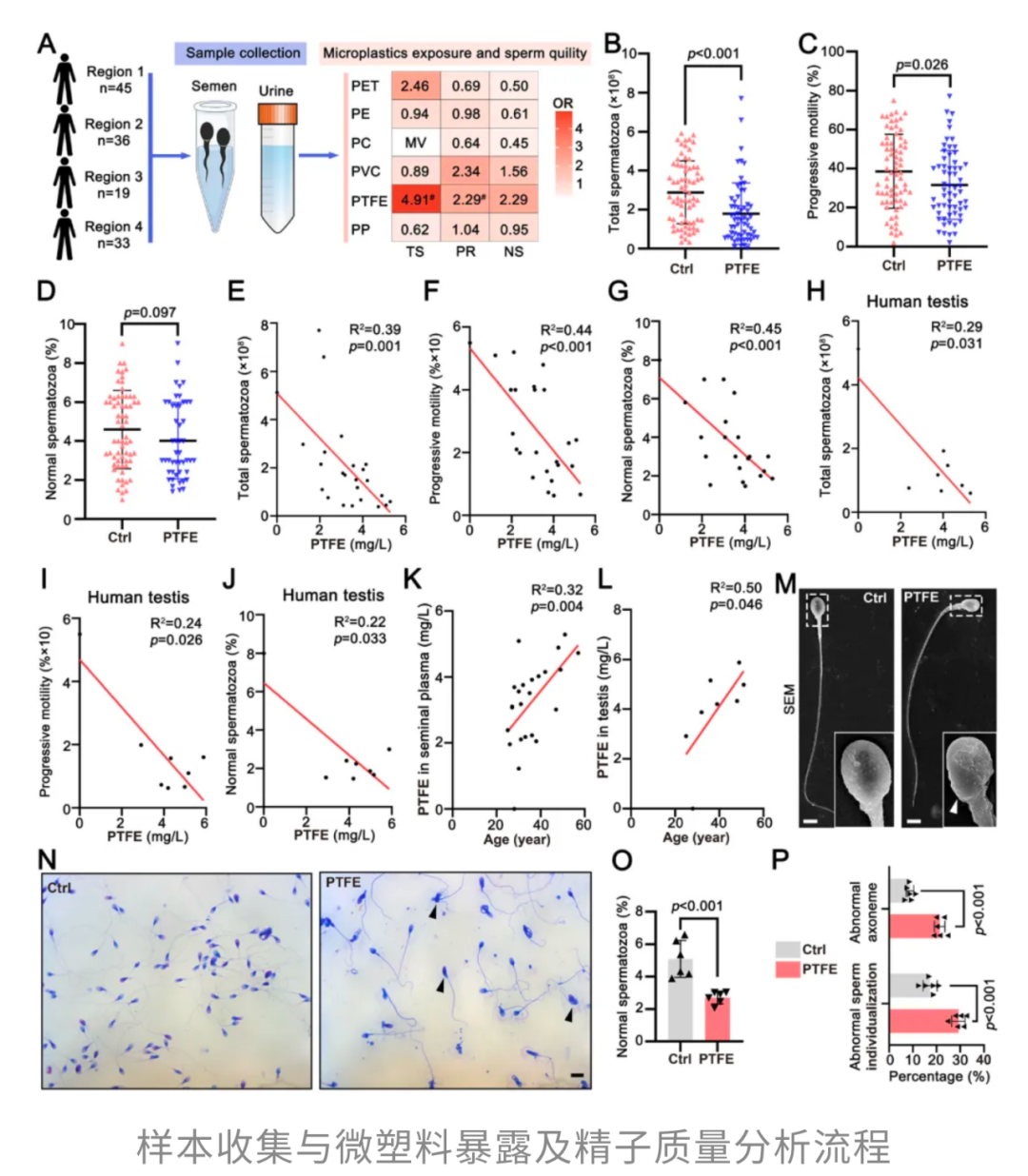
近期,复旦大学,浙江大学及重庆医科大学等多单位的研究团队发表在Advanced Science的一项研究[1]显示,在男性泌尿生殖系统中,PTFE的检出率高达46.62%。这些颗粒会让精原细胞和精母细胞的发育“踩刹车”,干扰染色体的正常配对,并促使部分精母细胞提前凋亡。更为隐蔽的是,PTFE还会特异性靶向单倍体精子细胞中的SKAP2蛋白,破坏精子细胞骨架,导致精子形态异常、结构受损及活力下降。
PTFE如何侵蚀男性生殖健康
这意味着暴露时间越长、年龄越大,PTFE对男性生殖系统的持续性损伤可能越严重。
形态学检测进一步揭示了这种损伤的具体表现。PTFE暴露组精子顶体分离和头部畸形的发生率显著增加,在精子鞭毛的中段、主段和末段,“9+2”微管结构受损及精子个体化异常的比例明显升高。这些微观结构的破坏不仅影响精子的外形,更直接削弱了其运动能力。
另外,PTFE颗粒还能穿透血-睾屏障,直接进入睾丸组织并造成结构与功能损伤,而且在高剂量暴露后,这些损伤在短期内几乎无法逆转。
正常情况下,睾丸内的生殖细胞数量庞大而健康,但一旦遇上PTFE这位“坏客”,生殖细胞的数量就会大幅减少。单细胞水平的分析显示,生殖细胞中的凋亡细胞比例显著升高,伴随着凋亡相关基因Bax和Caspase-3的显著上调。
对生殖细胞进行细分分析后,研究发现,PTFE暴露主要影响精原细胞和精母细胞的生存和发育。相关的差异表达基因富集于“细胞凋亡”和“DNA双链断裂修复”功能,这也说明PTFE暴露不仅诱导细胞凋亡,还影响DNA损伤的修复机制,进而干扰细胞的正常发育。
mEVs-SKAP2能让精子“动”起来
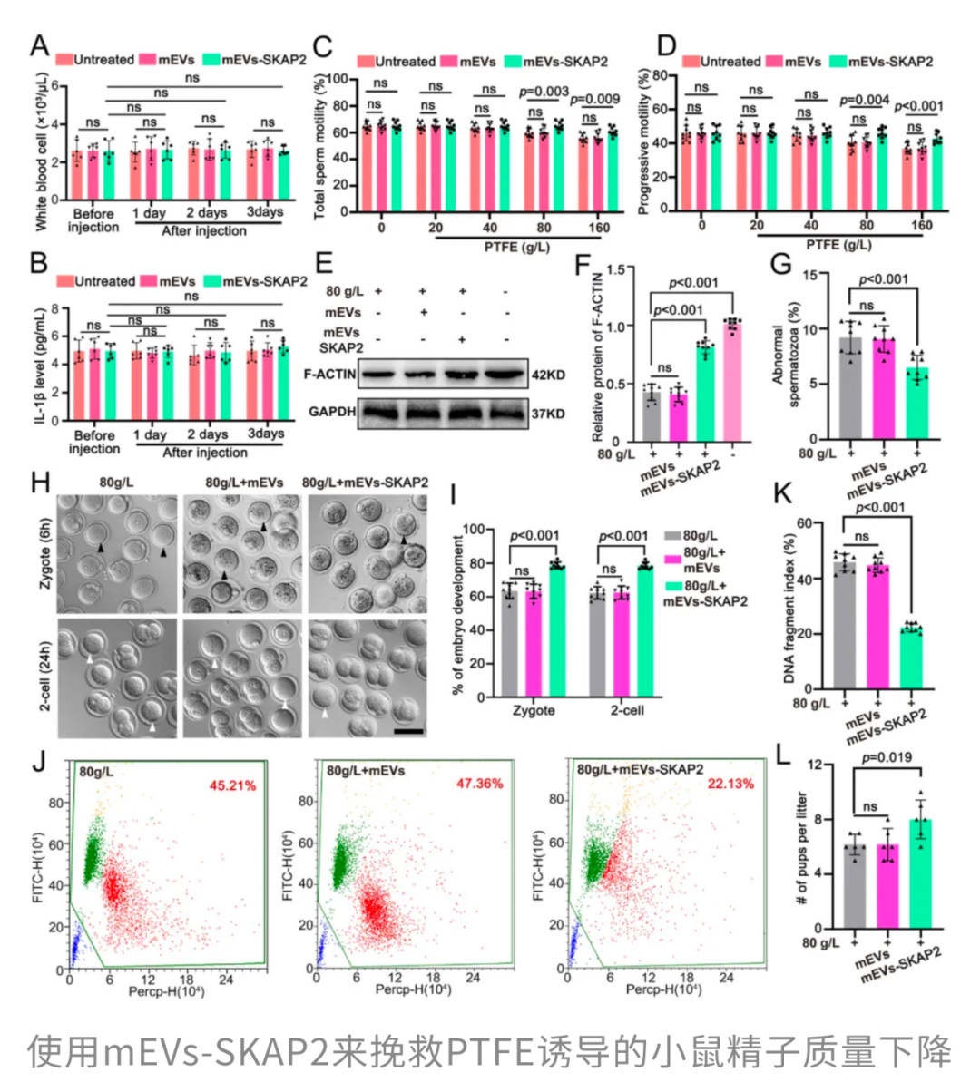
事实上,精子的形成是一个极其复杂的过程,单倍体的精子细胞需要完成顶体的搭建、细胞核的浓缩以及鞭毛的延长等关键步骤,而这一切都离不开一批专门调控精子制造的基因。研究发现,PTFE暴露会扰乱这些调控基因的正常表达,特别是Skap2基因被确定为PTFE破坏精子形成的关键靶点。
为了深入探究Skap2在精子形成及雄性生育力中的作用,研究团队通过向小鼠的输精管注射shRNA-Skap2,实现了对该基因的敲低。尽管在敲低Skap2后,小鼠的睾丸组织形态依然保持正常,但其精子的运动能力明显下降,畸形率显著升高,这一表型与PTFE暴露导致的异常精子形成高度相似。
同时,DNA碎片化率在PTFE暴露和Skap2敲低的小鼠中均显著增加,且Skap2敲低还导致平均每窝幼崽数减少。
既然PTFE能够紧密结合SKAP2蛋白的关键区域,破坏细胞骨架的正常组装,从而引发精子运动力和形态的双重损伤,那么该如何解决这种损伤呢?
研究人员进一步锁定了携带SKAP2蛋白的细胞外囊泡(mEVs-SKAP2),这是一种天然的生物载体,能够运输蛋白质、脂质和遗传物质等活性分子。将mEVs-SKAP2注射到小鼠睾丸的输精管后,他们发现该治疗方案不仅具有良好的体内耐受性,还显著提升了PTFE暴露小鼠精子的运动能力。
为了探明其作用机制,研究检测了睾丸中F-ACTIN的水平。F-ACTIN是维持精子形态与运动功能的关键细胞骨架成分,mEVs-SKAP2治疗显著恢复了PTFE损伤后下降的F-ACTIN含量,表明其通过促进细胞骨架重建改善精子功能。
这一治疗策略在人类中是否也适用呢?研究团队又将mEVs-SKAP2应用于7例因PTFE暴露导致乏力畸形精子症的患者精液样本,结果同样显示出运动能力的显著提升,展现出良好的临床转化潜力。
总的来说,该研究揭示了PTFE通过靶向单倍体精子细胞中的SKAP2蛋白,破坏精子细胞骨架,导致精子形态异常、活力下降以及运动能力减弱,从而损害男性生育力。不过,使用mEVs-SKAP2治疗能够修复精子细胞骨架和形态,恢复精子运动能力和男性生育力,为临床治疗由环境毒素引起的男性不育提供了新的治疗策略。
不止PTFE,微塑料还会“团伙作案”
如果把前一项研究比作一次“显微镜下的追踪”,能把PTFE如何潜入男性生殖系统、锁定SKAP2并逐步瓦解精子发生的分子线路看得一清二楚,那么复旦大学附属妇产科医院、第三军医大学和山东第一医科大学等多团队在《柳叶刀》子刊eBioMedicine 上发表的研究[2]则把视角拉回到人群层面:它告诉我们,这种看似隐形的微塑料威胁,已经无处不在,并且与精子质量下降有着真实而紧密的关联。
在这些微塑料中,PTFE对男性生殖的影响最为显著。暴露于PTFE的受试者出现精子总数显著减少、精子浓度降低以及前向运动活力下降的风险明显增加。
把线索追回厨房就能发现部分来源。
研究者同时提醒,尽管本研究中仅发现了单一PTFE微粒的生殖毒性,但这并不意味着其他类型的微塑料就是安全的。当人群同时接触多种微塑料时,可能发生协同或累积作用,从而进一步加剧对生殖系统的损害。
微塑料“长驱直入”大脑
看来,PTFE对男性生育力的打击是毋庸置疑的。可问题远不止于此——除了不粘锅这种常见涂层材料,生活中大量的塑料制品也在默默“贡献”风险。饮用水瓶、外卖打包盒、饮料吸管等,因其价廉、轻便而被广泛使用,却极易在阳光暴晒、风雨侵蚀或微生物作用下逐渐碎裂,转化为微纳米塑料(MNPs)。
正因如此,危害从来不是单一维度的。它们不仅可能让男性的精子数量、浓度和活力全面下滑,还可能悄然潜入大脑,诱发包括帕金森病在内的神经退行性疾病。一项发表于Advanced Science的研究[3]便揭示,MNPs能够与神经元中的关键蛋白发生相互作用,为疾病的发生发展埋下隐患。
提起帕金森病,很多人会想到手抖、动作迟缓、面部表情淡漠等典型症状。但实际上,PD及其相关痴呆症已成为全球发病率增长最快的神经系统疾病之一。
在这些病症的发病机制中,一个反复出现的“关键角色”正是α-突触核蛋白(α-synuclein)。这种蛋白广泛存在于脑神经元中,正常状态下以单体形式存在、可溶无害。但一旦它开始“抱团聚集”形成纤维状结构,便会对神经元造成毒性,最终诱发PD等病理过程。
而MNPs这种“看似无害”的环境因子,竟然也能在暗中助推这一聚集过程。
那这些颗粒为何能如此“煽风点火”?
更为关键的问题是,这些MNPs是否真的能进入人类大脑?
研究者给出了肯定的答案。他们采用裂解气相色谱-质谱法(pyrolysis-GC-MS),在人类脑组织中检测到了清晰的苯乙烯NP信号。也就是说,MNPs不只是在血液中“游荡”,而是真实地穿越了血脑屏障,潜入中枢神经系统。
看来,日常使用的不粘锅等制品,确实有可能将微塑料颗粒带入体内,而这些微粒既可能伤及生育力,也可能伴随更长期的健康风险。不过,别慌!我们还能和它“斗智斗勇”。别再用钢丝球猛刷不粘锅了,那只会让微塑料“趁虚而入”;换上柔软的硅胶铲,温柔对待它,减少划痕;要是锅子已经千疮百孔,那就果断换新吧!当然,如果能少用不粘锅,转而拥抱铸铁锅或陶瓷锅,那更是给健康加了一道“防护盾”~
仍需指出的是,研究[1]主要基于动物模型和体外实验,人类临床试验的数据有限;研究[2]为横断面研究,仅能揭示微塑料暴露与精子质量之间的关联,而无法建立因果关系;研究[3]尚属基础研究阶段,且人体样本中塑料的浓度、类型、暴露时间等仍需进一步探索和验证。
[1]Gan S, Zhou S, Zhou J, Zhang G, Chen J, Liu R, Sun K, Li S, Xiong W, Wen Y, Sheng J, Zhang Y, Ren J, Li Y, Huang H, Zhang C. Therapeutic Repair of Sperm Quality Decline Caused by Polytetrafluoroethylene. Adv Sci (Weinh). 2025 Jul 25:e05148. doi: 10.1002/advs.202505148. Epub ahead of print. PMID: 40709753.
[2]Zhang C, Zhang G, Sun K, Ren J, Zhou J, Liu X, Lin F, Yang H, Cao J, Nie L, Zhang P, Zhang L, Wang Z, Guo H, Lin X, Duan S, Cao J, Huang H. Association of mixed exposure to microplastics with sperm dysfunction: a multi-site study in China. EBioMedicine. 2024 Oct;108:105369. doi: 10.1016/j.ebiom.2024.105369. Epub 2024 Sep 28. PMID: 39342804; PMCID: PMC11663775.
[3]Liu Z, Sokratian A, Duda AM, Xu E, Stanhope C, Fu A, Strader S, Li H, Yuan Y, Bobay BG, Sipe J, Bai K, Lundgaard I, Liu N, Hernandez B, Bowes Rickman C, Miller SE, West AB. Anionic nanoplastic contaminants promote Parkinson's disease-associated α-synuclein aggregation. Sci Adv. 2023 Nov 15;9(46):eadi8716. doi: 10.1126/sciadv.adi8716. Epub 2023 Nov 17. PMID: 37976362; PMCID: PMC10656074.
来源|梅斯医学
撰文 | 木白



发表评论 取消回复