16个小时就能让大脑细胞“返老还童”?是的,你没有看错,这项研究8月2日发表在老年学期刊《GeroScience》上,让我们为理解和对抗大脑衰老,甚至是阿尔茨海-默病,打开了一扇全新的大门。
◆ 01 细胞不是“变老”了,而是变“饿”了
我们总说老糊涂了,觉得大脑衰老、记忆力下降是不可抗拒的自然规律。但加州大学尔湾分校的科学家们说:或许,时间不是神偷,能量才是。
他们发现,大脑神经元就像一个个微型工厂,需要一种叫做GTP的“能量货币”来维持运转。这个GTP特别重要,它负责驱动细胞内最关键的垃圾清理系统——自噬。
随着年龄增长,神经元生产GTP的能力会直线下降。后果是什么?
细胞内的各种“垃圾”——比如受损的蛋白质、功能失调的细胞器,尤其是与阿尔茨海默病直接相关的β-淀粉样蛋白——开始堆积如山。这些垃圾堵塞了工厂的运转,最终导致神经元功能失常,甚至死亡。
这就是大脑衰老的残酷真相之一:一场由能量危机引发的垃圾围城。
◆ 02 神仙组合登场:一边加油,一边请保镖
面对这场能量危机,研究团队想出了一个绝妙的办法:给细胞加油,再请个“保镖”!
这个“神仙组合”就是我们今天的主角:
1. 超级燃料——烟酰胺(维生素B3的一种形式)
2. 金牌保镖——EGCG(绿茶中的核心抗氧化剂)
它们是怎么协同作战的呢?
烟酰胺负责加油:它能迅速提升细胞内的另一种关键分子NAD+的水平。NAD+是细胞新陈代谢的“总调度师”,也是生产GTP能量货币的重要上游原料。简单说,烟酰胺就像一个最高效的加油站,源源不断地为细胞补充能量。
EGCG负责护航:细胞在生产能量的过程中,难免会产生一些“废气”——自由基,它们会破坏工厂设备。EGCG则能激活细胞内一个叫做Nrf2的终极防御警报。警报一响,细胞会立刻启动一套强大的抗氧化防御体系,清除这些有害的“废气”,保护神经元免受伤害。
一边疯狂加油,一边请来金牌保镖,这个组合拳打得又快又准。
◆ 03 奇迹发生:16小时内的四大巨变
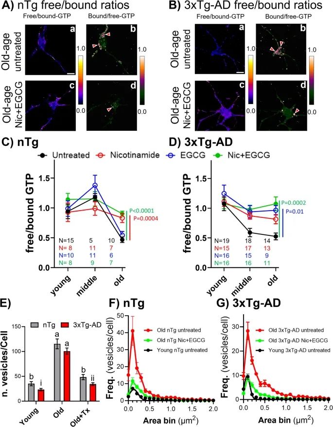
研究人员将这个“神仙组合”滴加到取自老年小鼠,甚至是阿尔茨海默病模型小鼠的神经元上。16小时后,令人震惊的一幕发生了:
能量瞬间满格:老年神经元枯竭的GTP水平,飙升回到了年轻细胞的水平。那些原本暗淡无光的“工厂”,瞬间灯火通明!
垃圾一扫而空:能量恢复后,垃圾清理系统(自噬)立刻重启。之前堆积的β-淀粉样蛋白聚集体被有效清除。
生命值提升:在最脆弱的阿尔茨海-默病模型神经元中,细胞的存活率足足提高了22%!
运输线恢复:研究人员还发现,衰老细胞中负责运输垃圾的两种“垃圾车”(由Rab7和Arl8b蛋白标记)会因为能量不足而“趴窝”,造成交通堵塞。治疗后,这些垃圾车也恢复了正常运转,数量和大小都回到了年轻状态。
这不仅仅是给快没油的汽车加上了油,更是把堵塞的道路给疏通了,整个城市的交通都恢复了!
◆ 04 冷静!我们离“喝茶长生”还有多远?
看到这里,你是不是已经准备冲向药店和茶叶店了?请一定保持冷静!
这项研究虽然极其鼓舞人心,但它也有明确的局限性:
1. 它是在培养皿中完成的,不是活生生的动物或人体。细胞在体外的环境远比体内简单。
2. 它观察的是短期效应,长期效果如何,是否安全,都还是未知数。
3. 小鼠模型不等于人类,所需剂量和给药方式都需要未来大量的研究来验证。
这项研究最大的意义,是它从“细胞能量”这个根本角度,为我们揭示了大脑衰老的一个核心机制,并证明了它是可逆的!
它告诉我们,对抗衰老,或许不只是被动地修修补补,而是可以主动地为生命底层代码“充电赋能”。
虽然我们离真正喝杯茶、吃片维生素就能“返老还童”还有很长的路要走,但今天,科学家们已经将那扇紧闭的大门推开了一丝缝隙,让我们所有人都看到了一束充满希望的光。
你怎么看这个发现?欢迎在评论区留下你的想法!
参考文献:
Santana, R.A., McWhirt, J.M. & Brewer, G.J. Treatment of age-related decreases in GTP levels restores endocytosis and autophagy. GeroScience (2025). https://doi.org/10.1007/s11357-025-01786-4



发表评论 取消回复