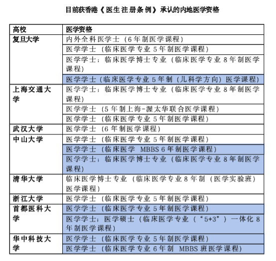
近日,有“香港高考”之称的2025 年香港中学文凭试(DSE)成绩已经放榜。今年诞生了 16 位 “状元”,创下历史新高 。 据香港考试及评核局透露,今年有5.5万人报考DSE,人数较上一年度增加10%。 DSE评分采用等级制,其等级分为 5**、5*、5、4、3、2、1 以及 U,共计八个等级。考生最多报考8科,其中,前10%成绩最优异的考生可获5**级,成绩次佳的30%可获5*级。要想拿到“状元”称号,至少6科要考到5**。 16名“状元”中12位选择学医科或者兽医,占比75%。 意向中提及的香港大学医学院和香港中文大学医学院是香港仅有的两所医学院,但各自在医学高等教育领域中的实力却非常强! 在 2025 年 QS 世界大学学科排名(医学)中,香港大学医学院位居全球第 24 位,在亚洲排第 3,在亚洲范围内,长期仅次于新加坡国立大学和北京大学。 而香港中文大学的医学专业在 2025 年度 QS 世界大学学科排名中位列全球第 25,其护理学更是厉害,长期占据亚洲第一。 实际上不仅是今年,香港高考状元们的学医比例一直很高。2019年至2023年的DSE结果显示,状元学医率分别是83%、75%、71%、75%、75%。 背后原因与医生职业受人尊敬、收入较高、工作稳定等因素有关。 毕竟和内地不同,在中国香港,医生素有“月球人”和“星球人”的说法:粤语中,“球”的意思是一百万;“月球人”,就是一个月赚一百万的人;“星球人”,就是一个星期赚一百万的人。 据香港医院管理局官网信息显示,在公立医院体系中,住院医师每月底薪和各类津贴合计7.7万~15.5万港币(约合人民币7万-14万)。晋升到副顾问医生等中层,每月起薪约15.9万港币。这些都远高于当地民众的月均收入(2.4万港币)。 图源:香港医院管理局 护士的薪资同样诱人,公立医院注册护士起薪约3.4 万港币,高级护士长月薪 8~10 万港币。 而在私立医疗领域医生收入更高!私人诊所医生年收入普遍在 200 万港币以上,顶尖外科医生在私立机构做重大手术,单次收入可达数十万港币,甚至有“周薪百万” 的顶级专家。 当然咱也不用单纯羡慕,因为香港医疗系统存在严重人手短缺的问题,所以近年来大力引入非本地培训的医生。 2021年 11 月,《2021 年医生注册(修订)条例草案》通过,持有认可医学资格、且符合条件的非香港本地医生可通过「特别注册」途径免试申请香港执业。 从 2022 年至今,香港陆续已公布了五批获承认医学资格名单,以下是获准的内地医学院校的学制。 需要注意的是,这些获得香港政府承认的内地大学医学资格,有部分是专门为外国留学生开设的专业。如复旦大学的6年制内外全科医学士专业、武汉大学的年制医学学士专业。 当然即使拥有前往香港的行医资格,在香港当医生也并不容易。一方面,病历是全英文的,粤语和英语要达到无障碍医患交流水平;另一方面,香港的房价水平在全球都是第一流的。 来 源 / 梅斯医学



发表评论 取消回复