8月12日,江西卫健委下发《江西省医疗机构药品配备目录管理指南》(以下简称指南),对医院用药目录管理进行规范。
值得关注的是,指南中明确指出,药品目录管理要有进有出、动态调整,符合下面8种情况之一的药品要调整出医院的用药目录:
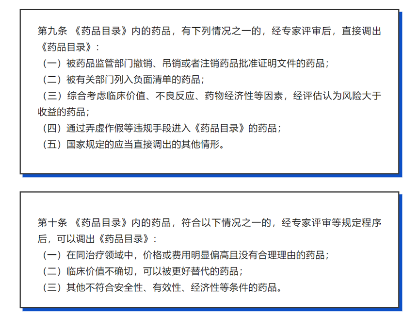
1.药品生产企业或药品上市许可持有人被吊销药品生产许可证,或药品监督管理部门、卫生健康行政部门及医保部门等官方公布应停止使用的品种;
2.在本医疗机构发生与药品质量有关的严重药品不良反应聚集性事件,安全隐患突出的药品;
3.出现明显质量问题,在验收、使用过程中多次被投诉,影响医疗安全的药品;
4.经药事管理与药物治疗学委员会(组)论证,可被效益-风险比或效益-成本比更优的品种所替代的药品;
5.主要目标细菌耐药率均超过75%的抗菌药物;
6.经过本单位或区域内合作开展药品临床综合评价,对结果存在重大安全隐患、疗效不确定、效益-成本比差等情况的药品;
7.已从国家基本药物目录调出、医保目录调出等情况应重新评估是否调出;
8.医疗机构药事管理与药物治疗学委员会(组)认为应当调出的其他情况。
在上述8条原则中,成本、风险获益对比等内容对进入医院用药目录的药品提出了安全、有效、符合经济性的要求,但特别值得关注的是第7条,已从医保目录调出的品种应评估是否调出。
2024年医保目录调整中增加了医保目录调出内容,目录调整方案中明确:所有目录内西药和中成药均属于调整范围,同时符合下面三个条件的属于调整出目录的范畴品种:
( 1)近3年未向医保定点医药机构供应的常规目录药品。
( 2)截至2024年6月30日,未按协议约定保障市场供应的谈判药品。
( 3)符合《基本医疗保险用药管理暂行办法》第九条、第十条规定的药品。
江西省指南的提出,意味着品种一旦被调整出医保目录,那么很快就面临被调整出医院用药目录的风险,对于被调出目录的品种来说,市场打击巨大。
在目录调出外,指南还有哪些内容值得关注,趣学术为您梳理如下。
1,国谈、集采、创新药等,进院有优势
国家医保谈判药品、国家和省级药品集中采购公布的中选品种,应简化引进流程,及时纳入本机构药品目录,确保完成中选品种采购任务。对于临床优势明显、安全性高或临床急需、无可替代的新型抗肿瘤药等创新药物,医疗机构应当在充分评估的基础上,简化引进流程,及时纳入本机构药品目录。
在及时纳入外,国谈还有两大优势,其一,新医保目录公布3个月内,医院要及时召开药事会将品种纳入;其二,对于法律法规禁止药店销售或未纳入“双通道”管理的谈判药品,因特殊原因无法按期召开药事会,但临床优势明显、安全性高、不可替代、患者确有需求的国谈药品,可经医疗机构药事管理与药物治疗学委员会主任委员审核确认后,直接纳入本机构药品目录。
2,只有国谈、集采、儿童药等可突破一品两规
指南再次明确了一品两规的要求,文件指出,医疗机构药品目录的品规数应控制在合理范围,同一通用名称药品的品种,注射剂型和口服剂型等同一给药途径各不得超过2种,处方组成类同的复方制剂1~2种,因特殊人群、疾病特殊诊疗需要使用其他剂型和剂量规格药品的情况除外。儿童用药(仅限于药品说明书中有明确儿童适应证和儿童用法用量的药品)可不受“一品两规”限制,国家医保谈判药品、国家和省组织集中采购中选品种不受品规限制。
3,药事会每季度一次,最少两次,设立多个工作组
二级以上医疗机构应成立药事管理与药物治疗学委员会,其他医疗机构应成立药事管理与药物治疗学组。药事管理与药物治疗学委员会(组)是医疗机构药事管理的专业决策组织,原则上每季度召开一次工作会议,每年召开不少于两次,会议内容应当根据有关政策和合理用药管理需求及时讨论调整优化医疗机构药品目录的相关内容,并形成会议纪要。
二级以上医疗机构应根据需要在药事管理与药物治疗学委员会下设立抗肿瘤药物、抗菌药物、儿童用药、中药饮片、短缺药品管理等工作组,对抗肿瘤药物、抗菌药物、儿童用药、中药饮片目录的遴选、调整,以及短缺药品替代使用等工作提出建议。
行业分析人士表示,在药事委员会下面设立专项委员会,或意味着这几类药物会成为医院管理的重点?
紧密型县域医共体(医疗集团)应建立药品联动管理机制,由牵头单位组建统一的药事管理与药物治疗学委员会;已聘任总药师的,由总药师团队负责紧密型县域医共体(医疗集团)药事管理与药物治疗学委员会的组织协调与日常管理工作。



发表评论 取消回复