2025年,国家医保局继续破解医保-医院-药企三角债难题。
国家医保局2025重点工作,直接结算继续扩围
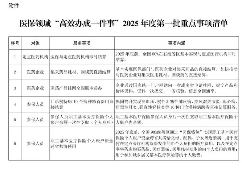
2月14日晚,国家医保局发布《医保领域“高效办成一件事”2025年度第一批重点事项清单》。
针对定点医药机构的即时结算,针对医药企业的集采药品耗材、国谈药的直接结算均作为2025年重点事项出现在清单中。
此前,在《国家医保局2025年新年献词》中,医保基金与医药企业直接结算,与集采药品三进、医保目录调整、修订医用耗材医保通用名均被列为医保针对医药企业的赋能性政策。
2月10日,国家医保局发布《医保基金与集采药品耗材、国谈药企业直接结算加速落地 企业回款周期从6个月减为30天》。
在这篇文章中,国家医保局直言,长期以来,医药领域存在“回款难”问题,供货企业的货款回款时间平均在半年左右,严重占用医药企业的现金流,增加了医药供货企业运行成本,降低了供货企业的竞争力和药品耗材供应保障能力,影响参保群众使用药品耗材的可及性。
进入2025年,据赛柏蓝不完全统计,国家医保局至少4次通过官方平台发文,推广全国多地医保基金结算经验,助力破解回款难题。
去年11月,国家医保局就提出“创新医保基金结算方式,探索构建以直接结算、即时结算、同步结算为基础的医保科学结算体系”。
2024年12月14日,国家医保局在全国医疗保障工作会议上提出,“要积极推进医保与医药企业直接结算,2025年全国基本实现集采药品耗材、国谈药的直接结算,2026年全国全面实现集采药品耗材、国谈药的直接结算”。
破解回款难题
多地探索有效经验
江西
比如早在2024年12月,江西将国谈药纳入医保基金与医药供货企业直接结算范围,实现医保基金直接结算政策对集采药品耗材、国谈药的全覆盖。
具体流程为:江西每年按照定点医疗机构带量采购中选药品医用耗材专项采购年度预算及国家谈判药品上年度实际采购金额核定当年医保基金周转金额度,用于向医药供货企业直接结算货款。每月开展货款结算,各医疗机构通过省医药采购服务平台报送上月药品实际采购量和使用量,省医药价格和采购服务中心汇总后按程序提交医保经办机构。各级医保经办机构与医药供货企业直接结算上月货款,同时书面通知医疗机构结算的金额。
厦门
目前,厦门全市2000余家定点医药机构均已接入即时结算系统,全面实现医药机构及医保基金即时结算两个“全覆盖”。
厦门医保即时结算采用“日报、日审、日拨”的形式,将基金拨付时限由过去的30个工作日压缩至最短1个工作日。
在厦门的经验中,创新建立备用金制度,确保拨付资金保障到位。协同财政部门,建立财政备用金制度,在月初用款计划拨付资金的基础上,根据上年度医保基金月均支出,另外拨付约一个月备用金至基金支出户。
海南
2023年10月1日开始,海南启动医保基金省级统一结算支付,由省医保中心统一支付全省医院的医保费用,医疗机构只需要对接省医保中心一家经办机构即可开展海南全省医保费用的申报、对账、结算业务。
为进一步推进即时结算工作,从2024年12月1日起,海南省医保中心将支付给医药机构的预付资金拨款周期从实施初期的申报后7天拨付优化调整为最快于申报后的次日拨付,医药机构资金周转效率再次加速。
安徽
安徽省医保局落实国家医保局部署,自2025年1月1日起实行医保基金结算改革新模式。
过去,医保基金对医疗机构结算一直是“后付制”,这种基金拨付方式存在滞后性,一笔医保应付费用,自患者出院后一般需要60天才能到医院账户上。如遇到异常结算需要沟通复议等情况,有时需要更长时间才能到账,不利于医院资金流转。为破解这一难题,国家医疗保障局要求各省积极探索住院医保基金即时结算新模式。
安徽省创新“日拨付、月结算、年清算”的医保基金结算机制,即:患者办理出院结算时,医保信息平台业务子系统实时抓取患者的医保结算信息,自动按照医保基金支付金额的60%予以拨付。实施即时结算后,医保基金拨付时限由通常60天左右压缩至1天。
长期以来,医院针对药企回款难的原因不乏医保后付费机制与医院垫付压力,药品/耗材零加成政策的影响,疫情与医保控费的压力,医院强大的议价能力等原因。
国家医保局推动集采药品耗材的医保直接结算全面推广,完善医保预付金制度,实行医保及时结算、同步结算,并通过全国统一医保信息平台上线,实现招采、配送、回款全流程数字化监管,减少人为拖延,将一定程度缓解回款压力。
但是,部分医院仍然存在不小的资金压力,广泛非集采药品的回款难题,经济欠发达地区的医保基金结余是否充足,能够有效响应直接结算,也将影响回款问题的缓解。
来源:賽柏蓝



发表评论 取消回复