近日,湖北省人民政府发布《关于建设智慧化现代医疗体系的实施方案》(以下简称《方案》),明确至2027年,将通过资源整合、数智赋能、创新驱动和协同联动等方式基本建成智慧化现代医疗体系,有力解决人民群众“看病难、看病贵、看病繁”问题。其中,医疗数据与人工智能技术的全方位赋能,是支撑体系建设的重要基础。
《方案》明确,将坚持数智赋能,为群众提供全流程方便快捷服务。其中包括5项重点任务:
推进区域数智化协同发展。按照“省级统一部署,省、市、县三级协同应用”的总体思路,构建覆盖全省的公众健康服务“一张网”。重点加快建设全省统一预约挂号、检查检验结果共享调阅及医学影像云等平台。加快建成健康医疗大数据中心,推动医疗、医保、医药数据信息互通、共享、互联。推进智能慢性病管理、个人健康画像、智能血液管理系统和短缺药品智能监测预警等应用落地。支持高水平医院与高等院校、科研院所、创新型企业联合开展诊疗技术、专病大模型、慢病防治等研究,推动研发一批精准医疗、个性化治疗等方向的新技术和新产品。
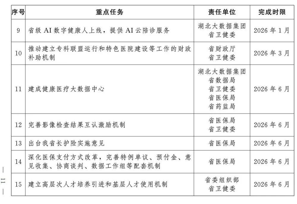
持续推进智慧医院建设。发挥部省属医院和市州三甲医院的示范引领作用,拓展数智医疗应用场景,加快人工智能技术落地应用。归集一批专家名医经验,打造专科“数字名医”;推广医院智慧停车系统,切实缓解就医停车难;推广语音电子病历、智能医嘱审核与质控系统;推动建设集成化医学数据平台,为医务人员提供诊疗指南、医学文献等查询服务。县级医院选取部分智慧医疗场景深挖特色优势,提升基层诊疗同质化水平。到2026年1月,15家三甲医院上线AI云陪诊;到2026年底,所有三甲医院实现AI云陪诊、检查检验自助开单、检查检验结果跨机构互认、智慧药房、多方式移动支付、“预住院”试点、智能随访等七个数智化就医场景全覆盖。
加快发展互联网医疗。推进互联网医院规范化建设,积极发展“互联网+护理”“互联网+康复”“互联网+健康管理”等新业态,完善服务规范和收费政策。鼓励医疗机构开展在线复诊、远程会诊、电子处方流转等服务,打通线上线下,构建覆盖诊疗全流程的服务模式。建立覆盖互联网医疗全过程的监管体系,确保医疗质量安全和数据隐私保护。
大力推动检查检验结果互认。巩固现有检查检验互认成果,完善质量控制体系,有序扩大检查检验结果互认的机构和区域范围,着力解决重复检查问题。推动跨机构影像检查结果互认,完善互认激励机制。到2027年,互认项目扩大到500项,让群众享受更加便利的服务。
深化“人工智能+行业监管”应用。推进人工智能技术在临床路径管理、处方点评、住院费用监测等场景的落地应用,探索构建覆盖诊疗全流程的智能监测预警体系。持续开展医德医风、医疗质量安全、医保基金使用等专项整治行动,系统纠治医疗服务乱象,全面构建科学规范的管理体系。
此外,《方案》列出重点任务清单,明确从2026年1月至2027年12月需要逐步完成的26项工作以及责任单位,为《方案》落实指出了路径。
来源:湖北省人民政府官网



发表评论 取消回复