《“医保病理云索引”方案》《医保病理云数据集》面向社会公开征求意见建议。
2026年4月15日,国家医疗保障局发布《“医保病理云索引”方案(征求意见稿)》《医保病理云数据集(征求意见稿)》(简称《索引》《数据集》),面向社会公开征求意见建议。
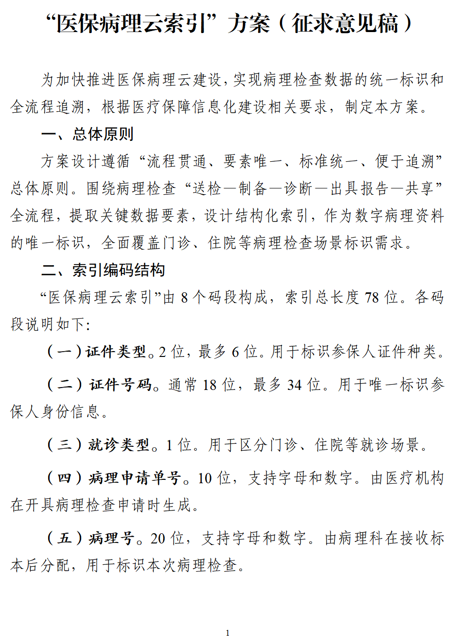
《索引》按照“流程贯通、要素唯一、标准统一、便于追溯”原则设计,聚焦病理检查全流程管理,作为数字病理资料的唯一标识,全面覆盖门诊、住院等病理检查场景标识需求。
《索引》由证件类型、证件号码、就诊类型、病理申请单号、病理号、申请时间、检查机构代码、病理申请类别8个码段构成,索引总长度78位。
《数据集》除包含上述索引字段外,还应包括但不限于以下信息:玻片号、扫描设备代码、玻片数量、申请医师代码、送检医师代码、初诊医师代码、复核医师代码、审核医师代码、病理诊断等。
相关意见建议请以书面或电子邮件形式反馈国家医保局,截止时间为2026年4月22日18:00。电子邮箱:ybbm@nhsa.gov.cn,通讯地址:北京市西城区月坛北小街甲2号,国家医疗保障局大数据中心编码标准处(邮编:100830)。
以下为《方案》《数据集》,下载附件请点击文末“阅读原文”。



发表评论 取消回复