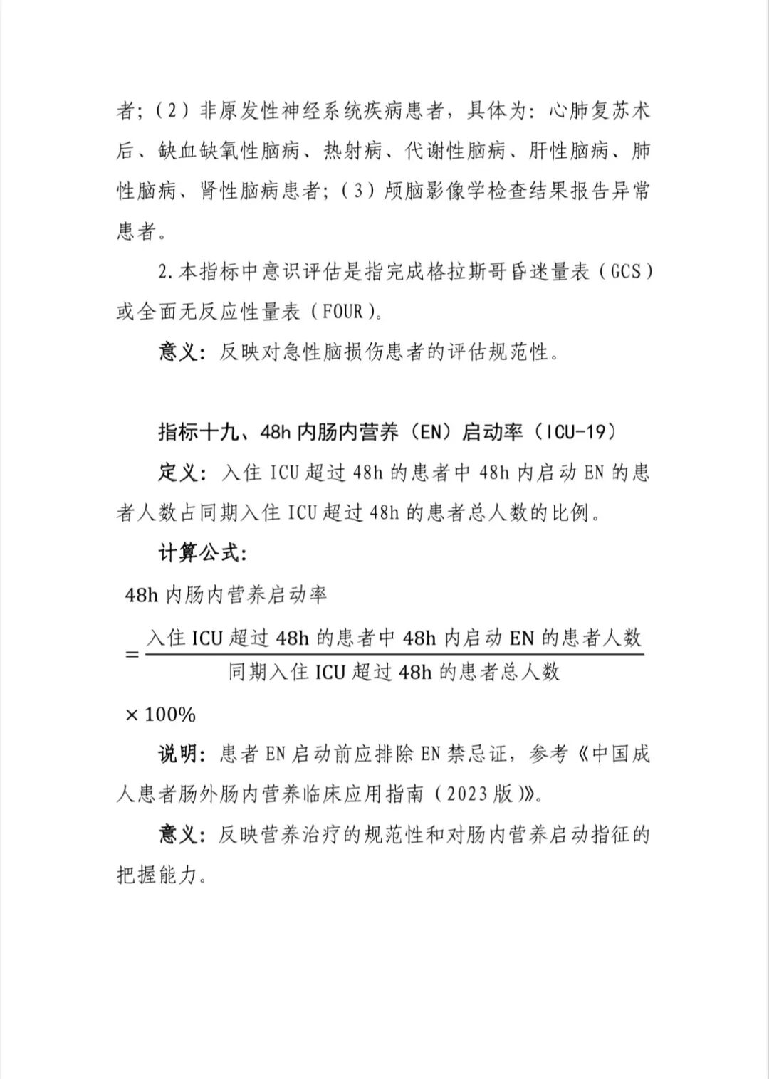
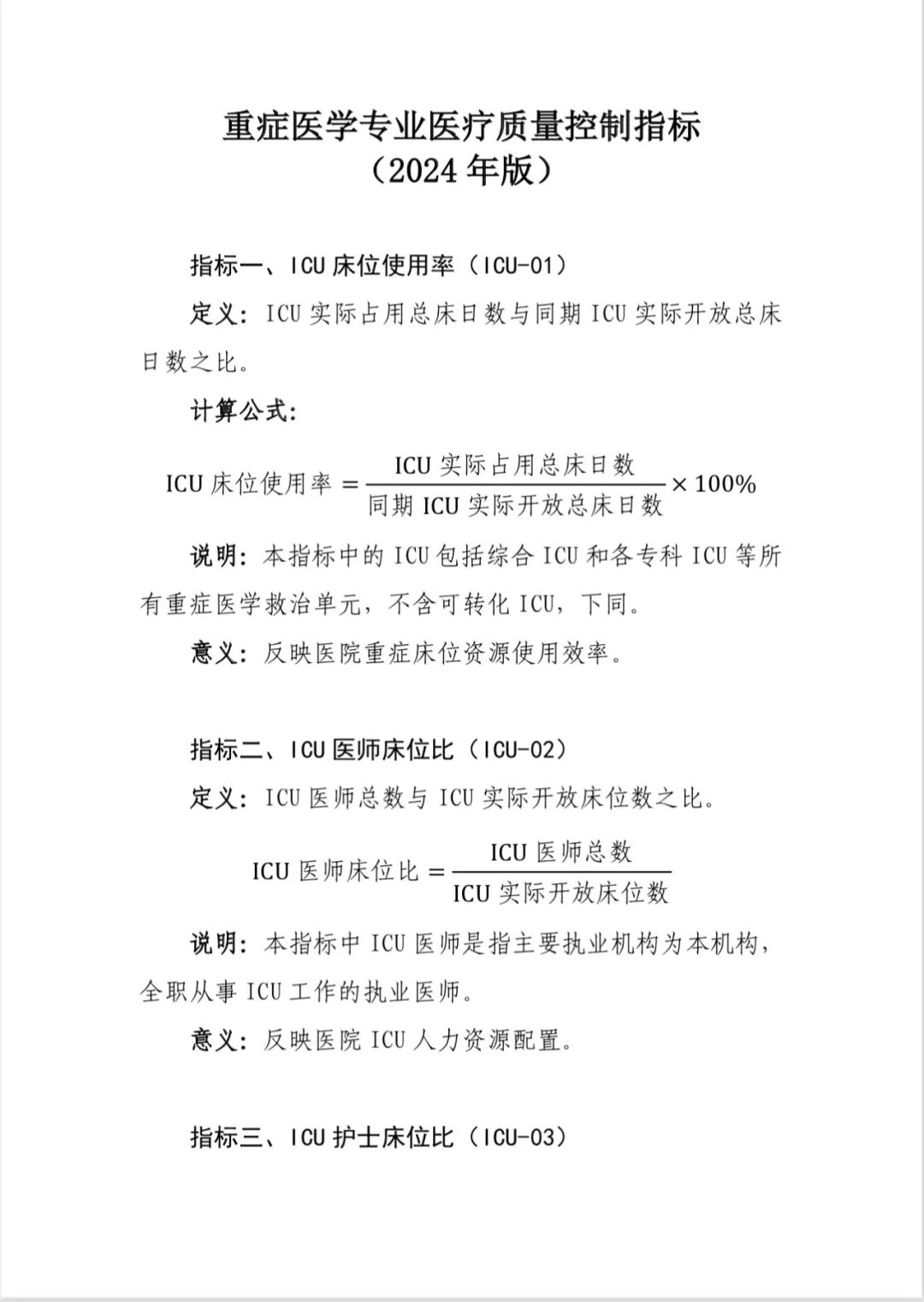
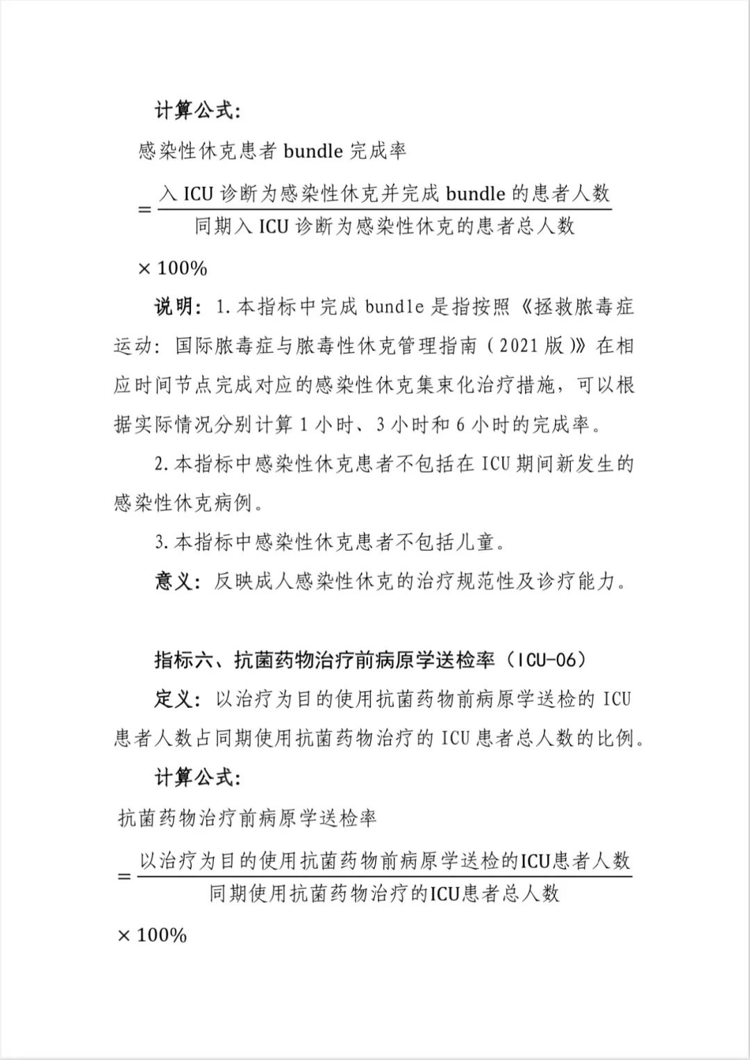
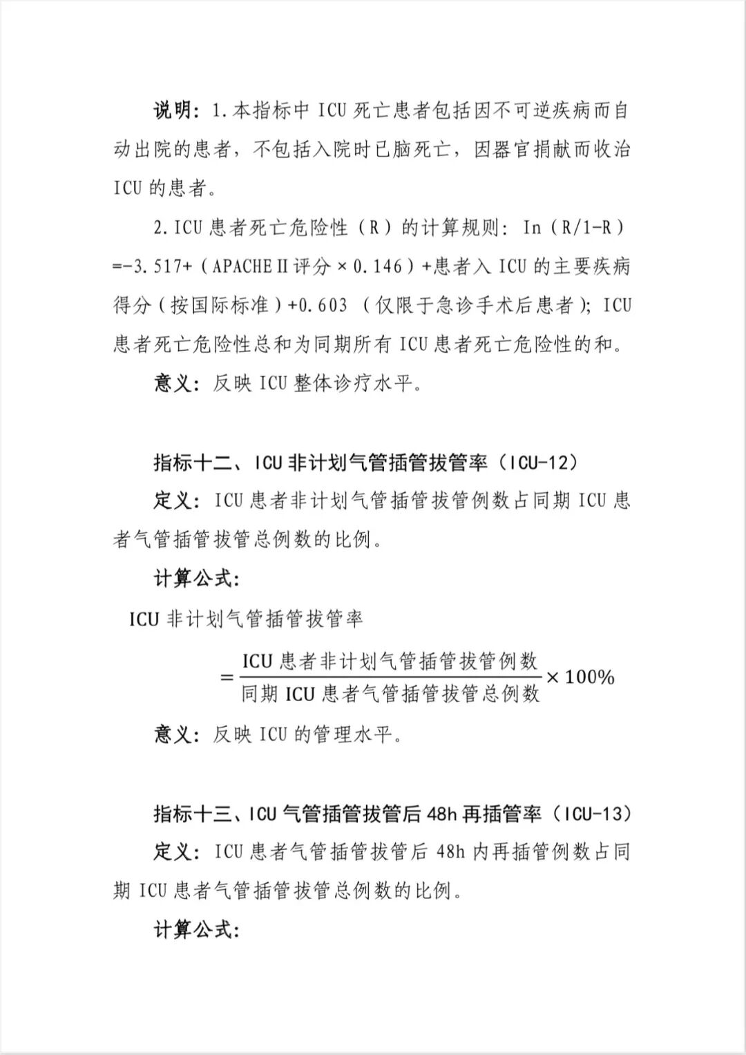
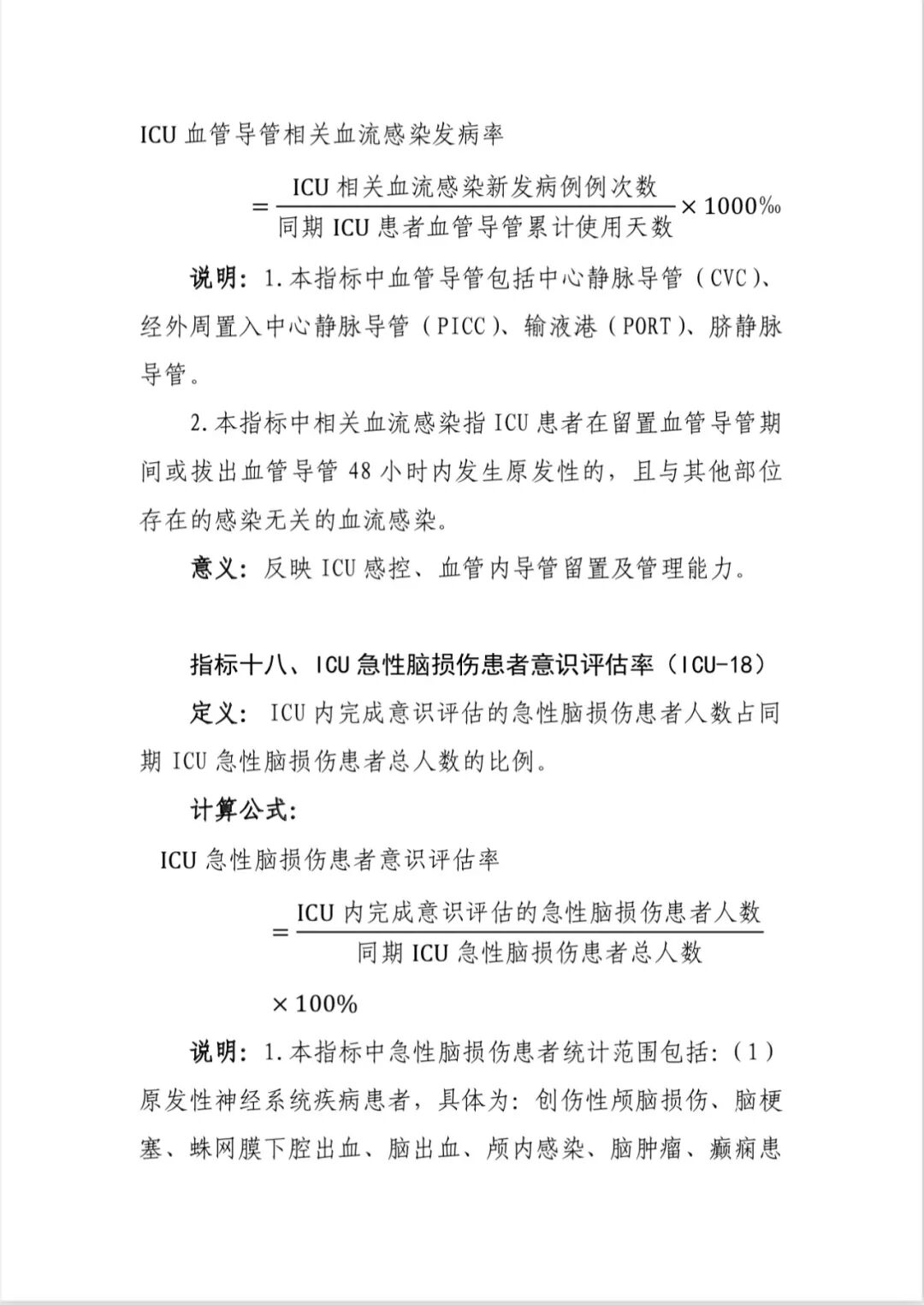
9月23日,国家卫健委发布《国家卫生健康委办公厅关于印发重症医学专业医疗质量控制指标(2024年版)的通知》。 省、自治区、直辖市及新疆生产建设兵团卫生健康委: 为进一步加强医疗质量管理,规范临床诊疗行为,提升医疗服务同质化水平,我委组织对重症医学专业医疗质量控制指标进行了修订,形成了《重症医学专业医疗质量控制指标(2024年版)》。现印发给你们,供各级卫生健康行政部门、相关专业质控组织和医疗机构在医疗质量管理与控制工作中使用。 本通知自印发之日起施行。《重症医学专业医疗质量控制指标(2015年版)》同时废止。 通知明确,降钙素原、白介素-6,不再纳入ICU抗菌药物治疗前病原学送检相关标志物检验统计。 对比废止前的2015版,可以看到2024版的相关调整。 2015版、ICU抗菌药物治疗前病原学送检率 定义:以治疗为目的使用抗菌药物的ICU住院患者,使用抗菌药物前病原学检验标本送检病例数占同期使用抗菌药物治疗病例总数的比例。病原学检验标本包括:各种微生物培养、降钙素原、白介素-6等感染指标的血清学检验。 计算公式: ICU抗菌药物治疗前病原学送检率=(使用抗菌药物前病原学检验标本送检病例数/同期使用抗菌药物治疗病例总数) ×100% 意义:反映ICU患者抗菌药物使用的规范性。 2024版、ICU抗菌药物治疗前病原学送检率 定义:以治疗为目的使用抗菌药物前病原学送检的ICU患者人数占同期使用抗菌药物治疗的ICU 患者总人数的比例。 计算公式: ICU抗菌药物治疗前病原学送检率=(以治疗为目的使用抗菌药物前病原学送检的ICU患者人数/同期使用抗菌药物治疗病例总数) ×100% 意义:反映ICU患者抗菌药物使用的规范性。 说明:本指标统计的病原学检验需在药物治疗前开具医嘱并完成相关标本采集。具体项目包括:(1)微生物培养及药敏试验;(2)显微镜检查;(3)免疫学检测;(4)分子快速诊断;(5)相关标志物检验(不包括降钙素原、白介素-6)。 2015版、ICU抗菌药物治疗前病原学送检率 定义:以治疗为目的使用抗菌药物的ICU住院患者,使用抗菌药物前病原学检验标本送检病例数占同期使用抗菌药物治疗病例总数的比例。病原学检验标本包括:各种微生物培养、降钙素原、白介素-6等感染指标的血清学检验。 计算公式: ICU抗菌药物治疗前病原学送检率=(使用抗菌药物前病原学检验标本送检病例数/同期使用抗菌药物治疗病例总数) ×100% 意义:反映ICU患者抗菌药物使用的规范性。 附:重症医学专业医疗质量控制指标(2024年版) 图文来源:国家卫健委 体外诊断价值圈



发表评论 取消回复