「讲课费」再度被点名,学术活动合规性遭遇强监管。
01
纪委点名讲课费、咨询费
近期,四川省纪委监委官网发布一则根据真实案例改编的漫画——《蜀地清风| “讲课费”背后的“生意经”》。
近年来,以学术活动之名进行利益输送的隐形腐败问题受到高度关注。今年8月,中纪委官网发布《纪法百科丨违反廉洁纪律的行为:以讲课费等名义变相送礼》,其中提出,送礼手段升级、花样翻新,隐形变异行为潜滋暗长,其中以讲课费、课题费、咨询费名义变相送礼、拉关系比较典型。
上述漫画显示,AA医药公司负责人杨某拜访某县人民医院内科主任张某。希望向医院内科供应药品,张某以违反规定为由拒绝,并表示要“合规矩”。
几日后,张某接到杨某打来的电话,请他去AA医药公司授课。此后,张某在未向单位领导报备的情况下,经常以“授课”“咨询”等名义出现在AA医药公司。参加该公司组织的“培训讲座”“科研协作”等活动后,隔日张某就会收到备注着“讲课费”“咨询费”的转账。
在张某的帮助下,AA医药公司的药品顺利进入医院。同时,在开处方和专家会诊时,张某也会主动使用或推荐使用AA医药公司的药品。
今年3月,县纪委监委接到群众反映,张某在一年内收了AA医药公司10多笔备注有“讲课费”“咨询费”的转账,医院内科经常使用该公司的某类药品,怀疑其中有猫腻。县纪委监委工作人员经调查发现,该公司培训内容空泛、培训时长造假、科研协作不实。
最终,张某因违规收受他人财物受到党内严重警告处分,违纪所得2万余元被收缴。
02
讲课费风暴背后:
鼓励合规学术、打击违规利益输送
在医药领域,“讲课费”的问题有时略带暧昧。
从行业发展的角度,学术活动可以传递最新的疾病知识、治疗方法,使前沿医学、医药成果得以推广应用,有利于促进行业良性发展。但在某些情况下,讲课费、咨询费等已经成为一种“约定俗成”的、牌桌下的利益输送方式。常见的违规操作包括虚构会议、短时长高标准支付、支付对象泛化等。
早在2019年,国家卫健委就明确提出,“严格规范医学协(学)会、医疗机构、医务人员与医药相关企业间的学术会议、科研协作学术支持、捐赠资助行为”。
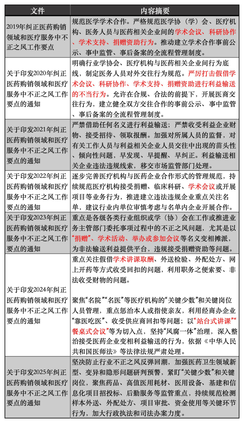
2019-2025年的历年纠风要点中,“学术”一词被反复提及,假借学术会议、学术支持等进行利益输送的违法违规行为遭到强监管。2024年纠正医药购销领域和医疗服务中不正之风工作要点中更是将“站台式讲课”、假借学术讲课取酬等内容明确列出。
但需要注意的是,讲课费风暴背后,国家及地方层面依然鼓励合规学术。受打击的是违规利益输送,对于行业学术活动,强调的是“规范”而非“禁止”。
去年11月,国家卫健委召开企业座谈会,会上指出,支持引导学术交流合作规范开展,合规开展营销。四川纪委监委上述作品中也表示,履行报批等手续后合规地受邀参加系统或者行业的培训、科研等活动,在规定范围内领取合理的报酬无可厚非。
今年1月,市场监管总局发布《医药企业防范商业贿赂风险合规指引》,其中点明了咨询服务商业贿赂风险,提出了注意事项和风险识别与防范。
今年6月,贵州卫健委发布《贵州省医疗卫生从业人员参加学术活动行为规范(征求意见稿)》,其中提出,医疗机构从业人员“参加学术活动实行全流程监管”。公立医疗卫生机构应对从业人员参与学术活动进行审批,审批内容包括举办学术活动方资质、学术活动的专业性及学术价值、从业人员参与资格、参与必要性等。



发表评论 取消回复