近日,又有2家妇产医院相继陷入困境,引发行业关注。
据《台海网》报道,厦门鹭港妇产医院被法院贴上封条,院内已人去楼空。这家曾多次因负面新闻备受争议的民营医院,最终还是未能熬过2024年的严冬。
在法院封条旁,张贴着思明区劳动人事争议仲裁委员会的布告,显示医院已深陷劳资纠纷。同时,国网供电公司张贴的缴费告知函也表明,医院拖欠电费逾6万元,且早已逾期未缴纳。
公开资料显示,鹭港妇产医院成立于2017年,是一所集医疗、科研、预防、保健于一体的二级妇产专科医院,建筑面积近6000平方米,开放床位50余张,设有妇科、产科及计划生育等科室。
然而,企查查显示,该医院已被列入“经营异常”名录,其法人鲁某民被限制高消费。此外,该院此前曾多次被曝存在使用无合格证明文件、过期、失效、淘汰的医疗器械,涉嫌非法鉴定胎儿性别,生产假药以及患者人流手术前被要求加价等问题。
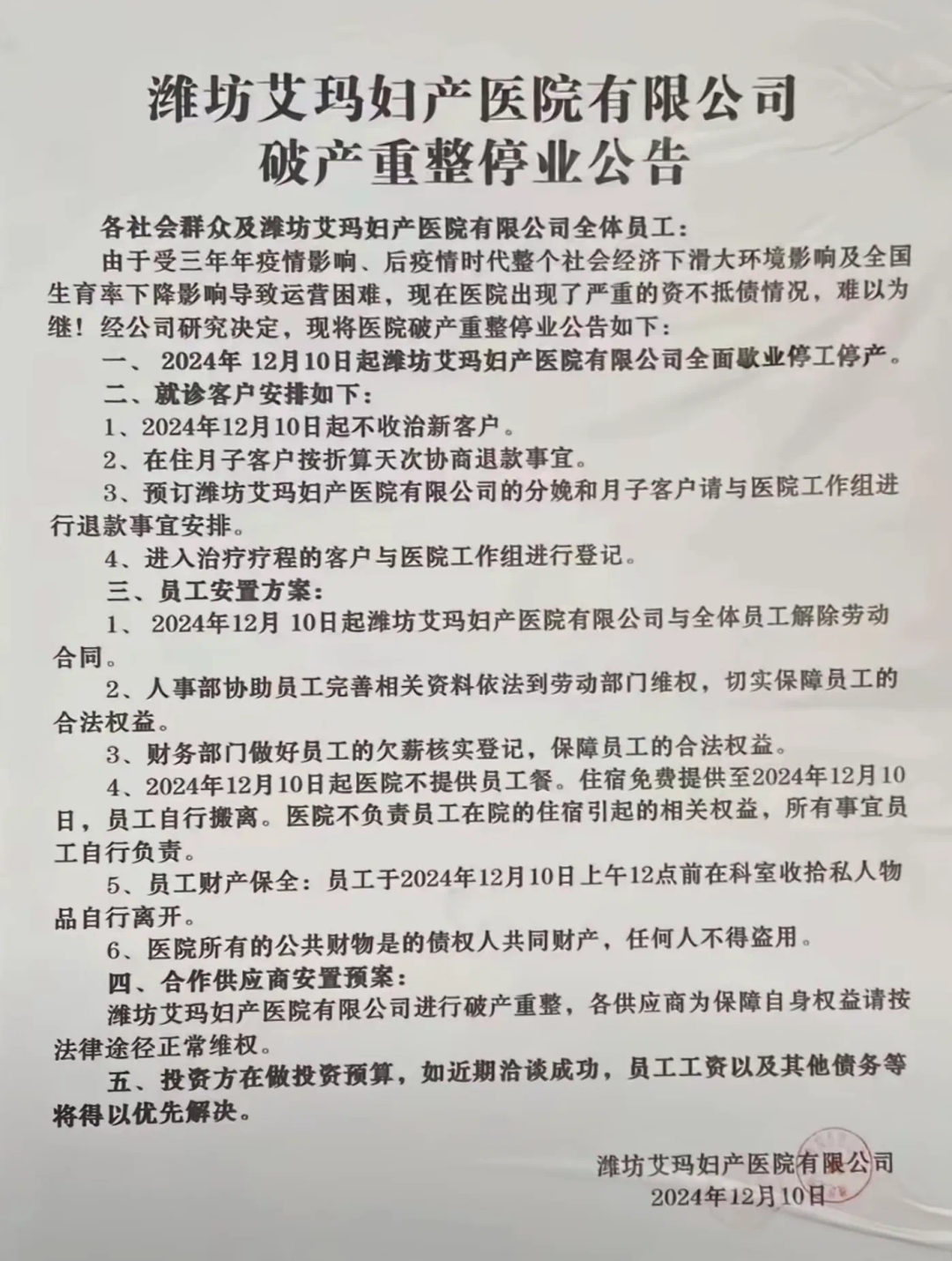
另一家陷入困境的医院是潍坊艾玛妇产医院,该院日前发布公告,宣布破产重整,全面停业、停工停产。公告称,由于三年疫情影响、经济下滑及生育率下降,医院经营陷入困境,已资不抵债,难以为继。
医院介绍称,潍坊艾玛妇产医院是一家二级连锁高品质妇产医院,建筑面积11000余平方米,主要开展产科、妇科、计划生育科、医疗级母婴照护、产后康复等诊疗项目。
妇产医院接连遇困,“关停潮”袭来
值得注意的是,类似的困境并非个例。近年来,多家妇产医院遭遇关停。
据《漠阳纪实》此前报道,阳江安琪儿妇产医院也已正式宣布停业。该医院成立于2010年,定位为国际标准的现代化妇女儿童专科医院,主要提供妇婴保健及女性医疗服务。然而,受疫情冲击、经济下滑和生育率下降等多重因素影响,该院最终资不抵债,被迫关停。
与此同时,有网友爆料称,綦江南州妇产医院已被依法注销,不得再以医疗机构名义开展诊疗活动。资料显示,该院成立于2010年,设有80张床位,占地面积1600平方米,是一家民营营利性一级医院。而在几个月前,该医院就已公开发布出售或托管信息。
回顾去年5月,曾被称为全国最大民营妇产医院集团旗下的和美医院北京百子湾院区“暴雷”的消息一度引发业内轰动,这家趁着“二胎”政策之东风迅速发展并上市的医疗集团在巅峰期在全国曾有17家医院,却在2021年黯然退市,并伴随着多家医院倒闭。
《中国卫生健康统计年鉴》数据显示,2020年和2021年,全国妇产专科医院数量两次下降,到2021年已经跌破800家。在这波关停潮中,小到乡镇卫生院,大到三甲公立医院,无论公立还是民营,规模大小的医疗机构都未能幸免。
生育率下滑,产科转型迫在眉睫
自2017年以来,中国的出生人口数量持续下滑,至2023年已降至902万人,创下了近年来的新低,而这一数据在2016年曾高达1786万。
“潮水退去之后才知道谁在裸泳”,以和美为代表的一些民营妇产医院的黯然退场,很大一部分原因是出生率下降、市场萎缩导致的,因为当业务不再唾手可得,自身经营的问题就会暴露得一览无余。
“在探索在产科的基础上,进行妇儿全生命周期医疗服务的延伸”,这是我国知名妇产科专家段涛教授很多年前就反复呼吁的妇产业务转型建议。
段涛教授认为,在出生率下降的当下,产科不可避免要迎来转型,而转型方向则可以考虑以下几点:
首先是从单一的产科业务转型到妇产儿全生命周期的医疗服务;其次是从妇产科医生到女性全科医生的转型;此外,妇产科也要逐渐实现从解决女性单纯的医疗需求,到助力女性健康、美丽、自信的转型。
作为成功转型的标杆,美中宜和的实践即提供了有益借鉴。
据“看医界”了解,今年年底,美中宜和将在北京落地一家三级综合性医院。近10年来,美中宜和已逐步从单一的妇产专科医院,向多学科综合医疗平台转型。
美中宜和创始人兼首席执行官胡澜认为,产科是比较传统的科室,“量”的下滑短期内可能难以转变,但是产科上所要投入的医疗的精力和资源并不少,随着生育年龄的延后,需要辅助生殖的人群比例会增加。
“未来产科的复杂程度可能会提高,大家应该在这个方面做好准备。未来的新院区启动后,是一个综合学科平台,对产科未来发展和变化的应对,也会更有优势。”
来源:看医界


                
                
                
                
发表评论 取消回复