IVD资讯整理自审计署
2024 年9月至2025年2月,审计署重点审计了42个部门及所属252家单位2024 年收到的财政预算拨款6199.57亿元,并关注了行政事业性国有资产管理使用情况。此次共发现各类问题金额315.44 亿元。
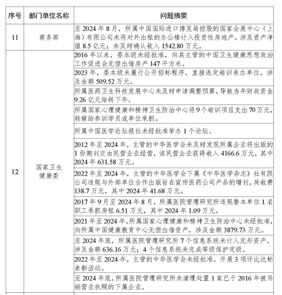
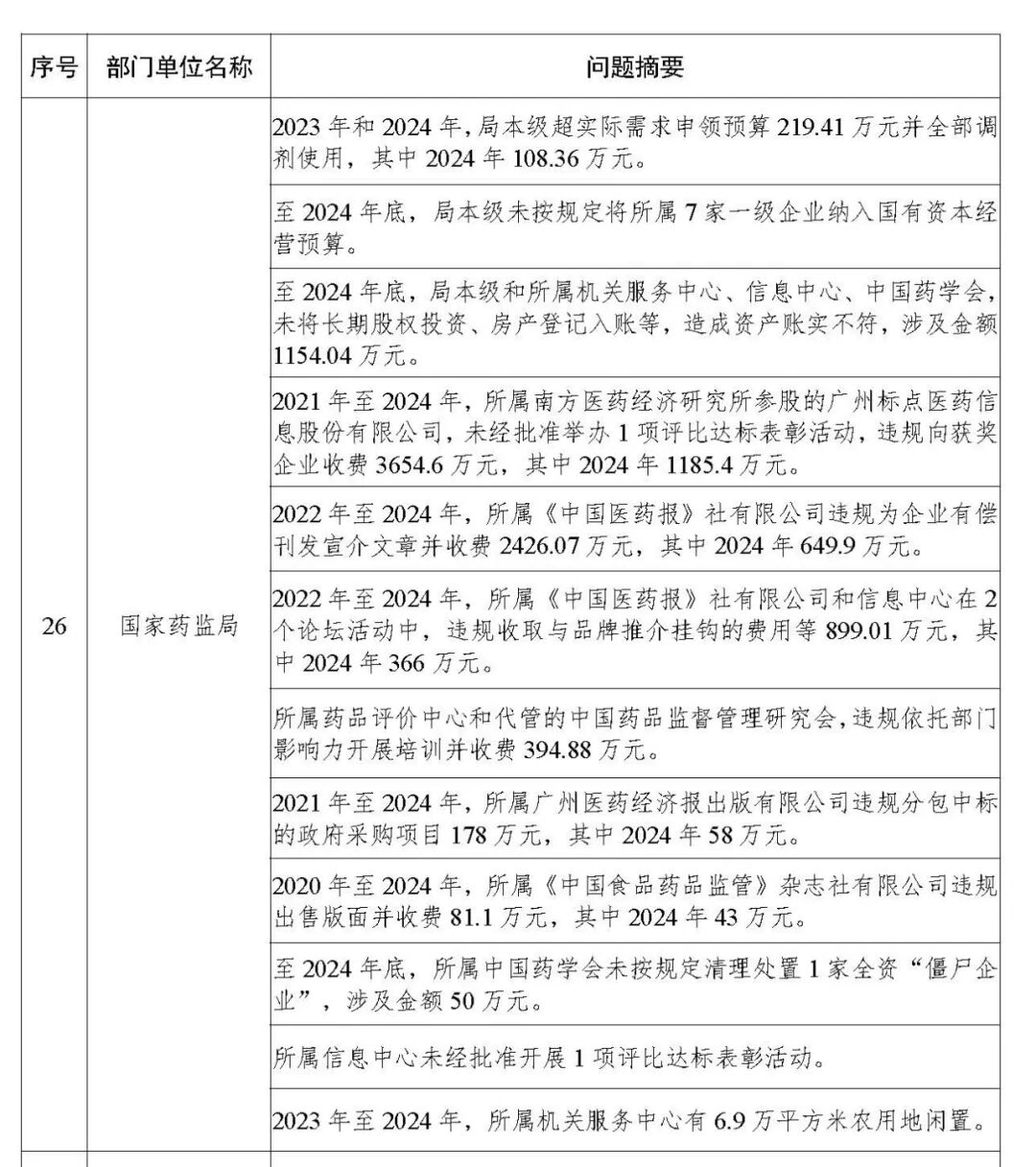
其中国家卫健委、国家疾控局、国家药监局都被审计查出问题,其中涉中华医学会多个问题。
IVD资讯整理自审计署
2024 年9月至2025年2月,审计署重点审计了42个部门及所属252家单位2024 年收到的财政预算拨款6199.57亿元,并关注了行政事业性国有资产管理使用情况。此次共发现各类问题金额315.44 亿元。
其中国家卫健委、国家疾控局、国家药监局都被审计查出问题,其中涉中华医学会多个问题。
发表评论 取消回复